-
DivideAndConquerAlgoDS/Algorithm 2020. 1. 22. 12:33
1. Overview
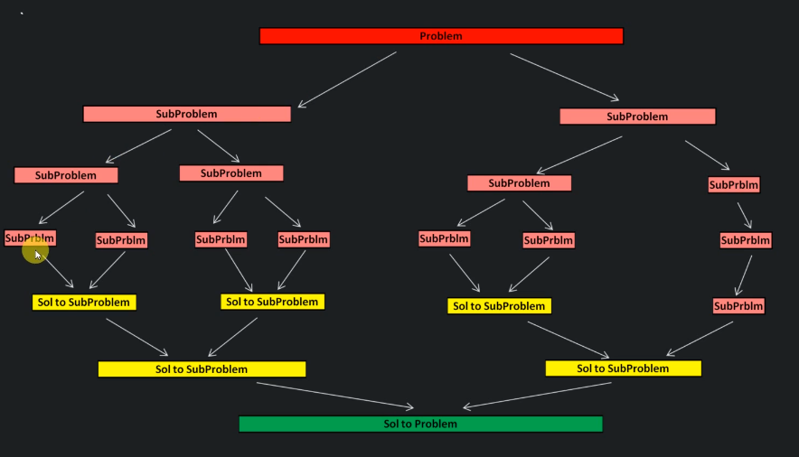
Divide and Conquer is an algorithmic design paradigm that works by recursively breaking down a problem into sub-problems of a similar type until these become simple enough to be solved directly. The solutions to the sub-problems are then combined to give solution to the original problem.
- Divide: Break the given problem into subproblems of the same type
- Conquer: Recursively solve these subproblems
- Combine: Appropriately combine the answers

2. Description
2.1 Procedure

2.2 Property
2.2.1 Optimal Substructure
- Any problem has optimal substructure property if its overall optimal solution can be constructed from the optimal solutions of its subproblem.
- Ex: Fib(n) = Fib(n-1) + Fib(n-2)
3. Example
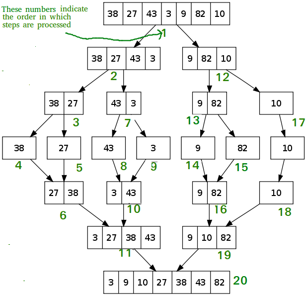
3.1 Merge sort
3.2 Quick sort
3.3 Binary search
4. Reference
'AlgoDS > Algorithm' 카테고리의 다른 글
Tail Recursion (0) 2020.04.08 Selection Sort (0) 2020.01.22 Greedy Algorithm (0) 2020.01.22 Insertion Sort (0) 2020.01.17 Choosing sorting algorithm (0) 2020.01.17